申请专利需要缴费吗?当然,申请专利是需要缴费的,申请专利要缴费,专利的后期维护也是有一定费用了,为了让大家清晰了解关于申请专利缴费的相关知识,知识产权信息网的张老师为大家总结了一篇专利缴费的相关文章,希望可以帮到大家。
一、申请专利为何需要缴费?
专利权兼具民事财产权与私权的属性,申请人通过获得专利权,能够在市场竞争中占据优势地位,进而获取相应的经济收益。因此,为取得和持续维持这项权利而支付一定费用,是公平合理的体现。同时,申请专利需缴纳相关费用,也是世界各国在专利制度中普遍遵循的惯例。
二、专利申请过程中需缴纳哪些费用?
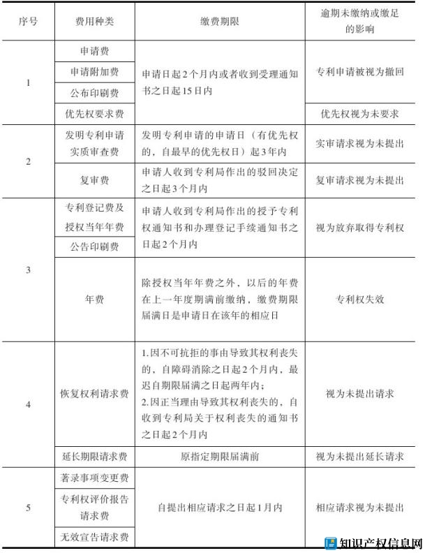
向专利局提出专利申请以及办理后续其他相关手续时,当事人应当按照国家相关规定缴纳费用。在专利申请的全流程中,需缴纳的费用主要分为五大类,而各项费用的具体缴纳期限、逾期未缴纳费用可能产生的影响,可参考表1的详细汇总。

三、如何获知需缴纳的专利费用?
专利费用的告知与查询主要分为以下两种情况,方便当事人及时掌握缴费信息:
1. 部分费用由专利局主动通知:专利局会通过发送专门通知书的方式,明确告知当事人需缴纳的费用种类、缴费期限等关键信息。例如:
当专利申请获得授权时,专利局会出具“办理登记手续通知书”,其中会详细说明当事人需缴纳的费用,包括第一年度年费、登记费、公告印刷费、印花税,同时注明具体的缴费截止期限;
专利授权后,若专利权人未能按时缴纳年费,专利局会及时发送“缴费通知书”,提醒当事人尽快补缴年费及相应的滞纳金,避免权利受损。
2. 大部分费用需当事人主动关注并查询:除专利局通知的费用外,其余大部分专利相关费用需要当事人自行主动缴纳。这就要求当事人密切留意各类费用的缴费期限、具体种类及对应金额,避免因疏忽导致逾期缴费。若当事人对需缴纳的专利费用不明确,可通过以下官方渠道查询核实:
登录国家知识产权局官方网站(https://www.cnipa.gov.cn/)查询相关收费信息;
专利费用也会根据不同的政策去调整和变化,我们知道了关于专利缴费的常见问题和知识,如果想要了解当前阶段专利申请的费用明细和补助优惠等信息,可以到知识产权局官网去查看相关信息。